Uploaded image for project: 'IGB'
  1. IGB
  2. IGBF-1477

Improve galaxy bridge code - first draft

    Details

    • Type: Improvement
    • Status: Closed (View Workflow)
    • Priority: Major
    • Resolution: Done
    • Affects Version/s: None
    • Fix Version/s: None
    • Labels:
    • Story Points:
      3
    • Sprint:
      Summer 6: 17 Aug - 28 Aug, Summer 7: 31 Aug - 11 Sep, Fall 1: 14 Sep - 25 Sep

      Description

      Previously, [~aloraine] re-factored the BAR-to-IGB bridge code - bar.js and bar.html, deployed on Bioviz.org

      The refactored code works well and so far we have not had any problems.

      We also have code used to link the Galaxy system to IGB - galaxy.html and galaxy.js.

      For this task, re-factor the code and the structure of the page to match changes made to bar.js and bar.html.

      The code repository and instructions on how to deploy BioViz.org are here: https://bitbucket.org/lorainelab/bioviz

        Attachments

        1. VersionNotPresentError.JPG
          116 kB
          Shamika Gajanan Kulkarni
        2. Updated1.JPG
          82 kB
          Shamika Gajanan Kulkarni
        3. Success page.JPG
          101 kB
          Shamika Gajanan Kulkarni
        4. ErrorPageMockup.png
          383 kB
          Logan Weidenhammer
        5. SuccessPageMockup.png
          287 kB
          Logan Weidenhammer
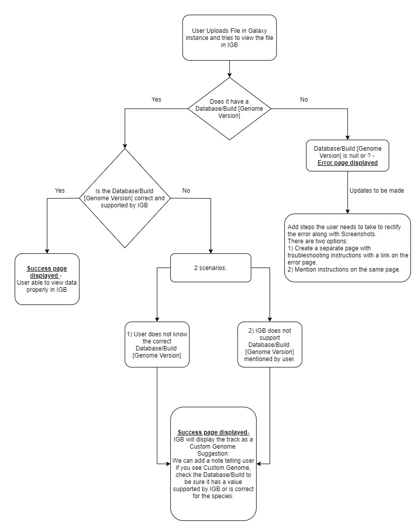
        6. Flowchart.jpg
          87 kB
          Shamika Gajanan Kulkarni

          Issue Links

            Activity

            Hide
            rweidenh Logan Weidenhammer (Inactive) added a comment -

            Mockup for the Generic Error Page for all non-galaxy users: https://www.figma.com/file/wjOlGpiKVF7YXUMb96bkk1/Error-Generic?node-id=0%3A1

            Show
            rweidenh Logan Weidenhammer (Inactive) added a comment - Mockup for the Generic Error Page for all non-galaxy users: https://www.figma.com/file/wjOlGpiKVF7YXUMb96bkk1/Error-Generic?node-id=0%3A1
            Hide
            rweidenh Logan Weidenhammer (Inactive) added a comment -

            Mockup for the Generic Success Page for all non-galaxy users: https://www.figma.com/file/d5GK4S686WJOqgZ7PCtvXH/Success-Generic?node-id=0%3A1

            Show
            rweidenh Logan Weidenhammer (Inactive) added a comment - Mockup for the Generic Success Page for all non-galaxy users: https://www.figma.com/file/d5GK4S686WJOqgZ7PCtvXH/Success-Generic?node-id=0%3A1
            Hide
            ann.loraine Ann Loraine added a comment -

            Shamika Gajanan Kulkarni - please finalize your branch and post the link here. Then please move to Done.

            Show
            ann.loraine Ann Loraine added a comment - Shamika Gajanan Kulkarni - please finalize your branch and post the link here. Then please move to Done.
            Hide
            shamika Shamika Gajanan Kulkarni (Inactive) added a comment -

            Yes. Thank you.

            Show
            shamika Shamika Gajanan Kulkarni (Inactive) added a comment - Yes. Thank you.
            Hide
            shamika Shamika Gajanan Kulkarni (Inactive) added a comment - - edited

            The code changes are present here:
            https://bitbucket.org/skulka2710/bioviz/branch/IGBF-1477#diff

            The changes implemented are as follows:
            1) Added utils.js file to contain common code snippets for bar.js and galaxy.js
            2) Changed the success page and error page appearances as per the mockups provided by Logan Weidenhammer
            3) Added a message page for Galaxy users on Safari to use Chrome or Firefox instead.

            Show
            shamika Shamika Gajanan Kulkarni (Inactive) added a comment - - edited The code changes are present here: https://bitbucket.org/skulka2710/bioviz/branch/IGBF-1477#diff The changes implemented are as follows: 1) Added utils.js file to contain common code snippets for bar.js and galaxy.js 2) Changed the success page and error page appearances as per the mockups provided by Logan Weidenhammer 3) Added a message page for Galaxy users on Safari to use Chrome or Firefox instead.

              People

              • Assignee:
                shamika Shamika Gajanan Kulkarni (Inactive)
                Reporter:
                ann.loraine Ann Loraine
              • Votes:
                0 Vote for this issue
                Watchers:
                3 Start watching this issue

                Dates

                • Created:
                  Updated:
                  Resolved: